註冊
登錄
Home
Diamond Bar Chinese School
Registration
DBCAA
DBCS Parents
Events Album
Contact Us
私人消息 (0)
公共消息 (0)
系統消息 (0)
好友消息 (0)
帖子消息 (0)
DBCAA
»
鑽石吧華協中文學校
» DBCS 规章及守则
返回列表
發帖
admin
發短消息
加為好友
admin
當前離線
管理員
1
#
跳轉到
»
倒序看帖
打印
字體大小:
t
T
發表於 2017-8-18 13:38
|
只看該作者
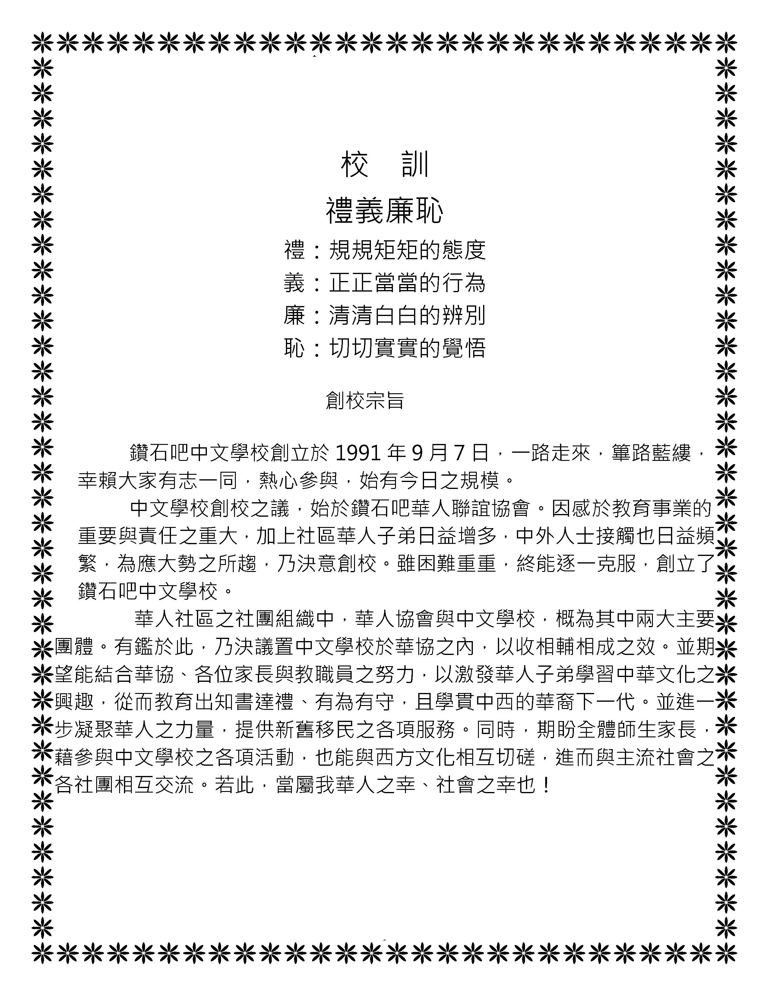
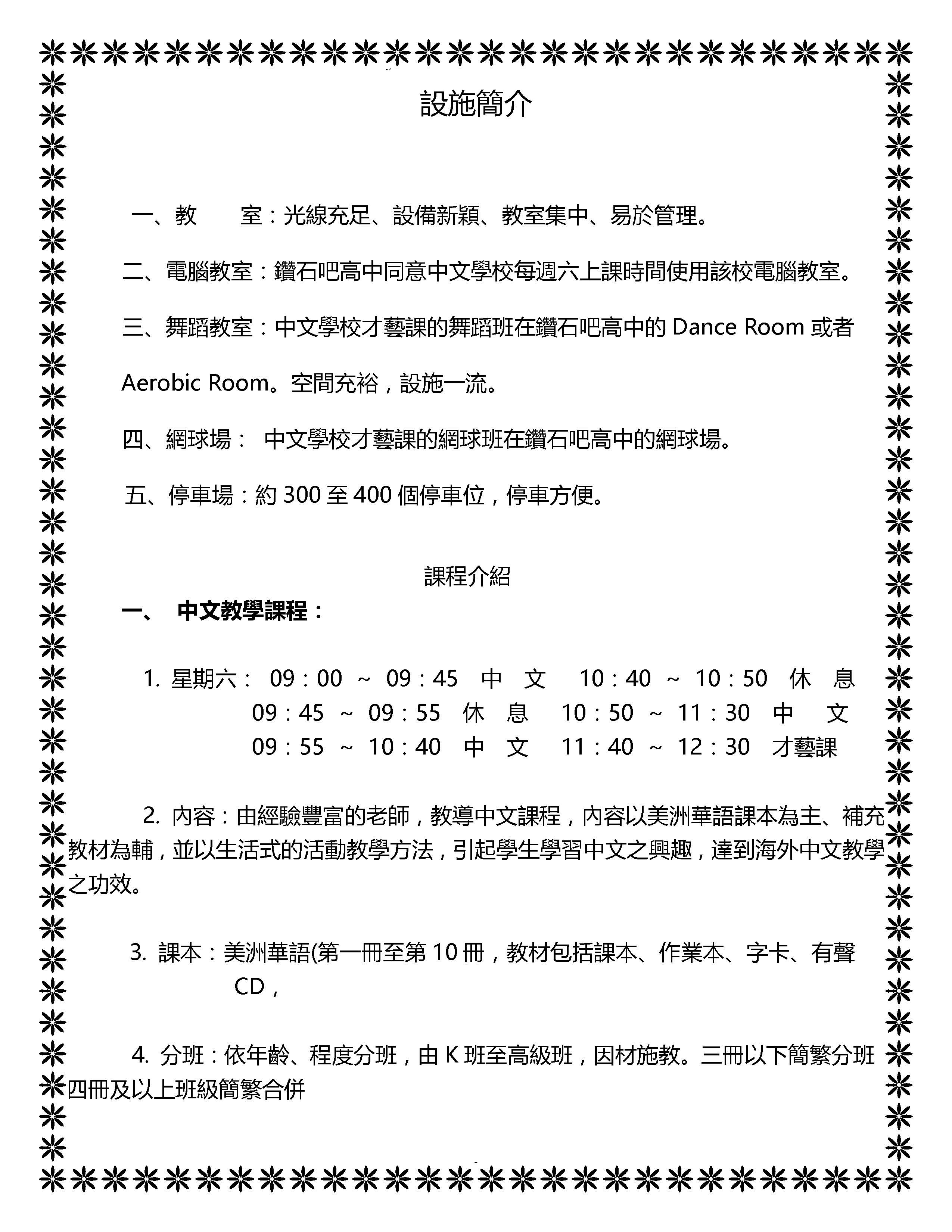
DBCS 规章及守则
下載
(660.25 KB)
2023-10-20 03:57
[attachimg]1175[/attachim
下載
(599.07 KB)
2023-10-20 03:58
下載
(506.32 KB)
2023-10-20 03:58
下載
(572.49 KB)
2023-10-20 03:58
下載
(768.83 KB)
2023-10-20 03:59
下載
(732.34 KB)
2023-10-20 03:59
g]
DBCS 2017-18 Student Handbook_Page_2.jpg
(591.84 KB)
下載次數:1793
2023-10-20 03:57
收藏
分享
返回列表
[收藏此主題]
[關注此主題的新回復]
[通過 QQ、MSN 分享給朋友]
報名表Registration Form
行事曆Calendar
教室分佈Classroom Map
詳情介紹Details
年度活動Events
交流區Forum